Namco 06xx custom IC replacement
The Namco 06xx custom chip is an interface chip between a processor (most likely a Z80) and
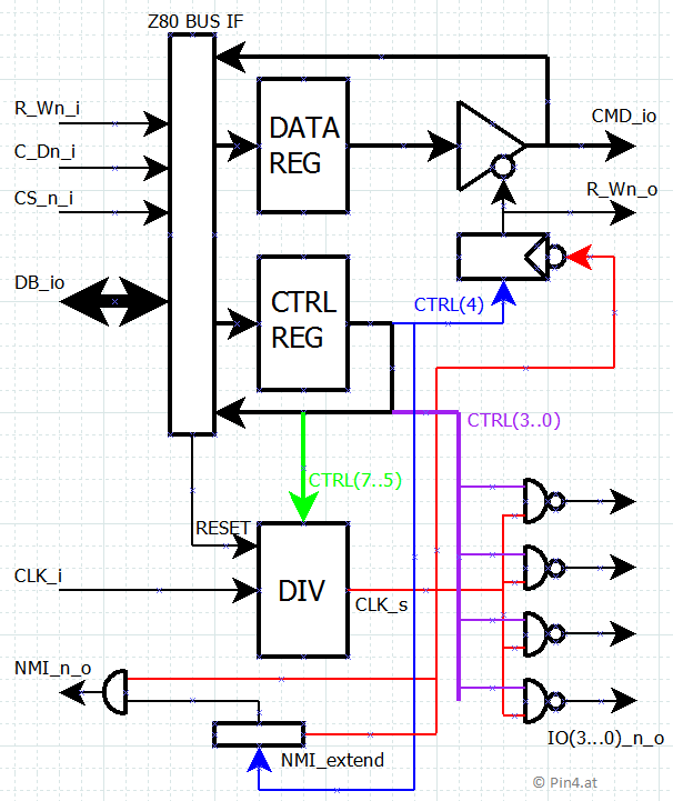
other Namco custom chips (most likely any of the 5xxx chips). On the right side you can see
the functional overview of the IC (or better how I implemented it on the CPLD).
It just illustrates the different functions of the source code, it is not a 100% accurate circuit picture for simplicity.
The left hand side in the figure connects to the micro, the right hand side is the local "custom bus".
First I used a self-made, wire-wrapped Xilinx CPLD board for some tests, which was functional but not at all "pretty".
Later I got some nice looking TTL replacement boards using an Altera CPLD from fpgaarcade.com, which works really well.
To my knowledge there are no 5V-capable CPLDs available which would support a pull-up configuration on bi-directional
outputs. This would be neccessary to allow a valid voltage level on the internal custom bus to the 5xxx slave devices
in case the 06xx output register is tristated and the slave device only drives the (lower) nibble of the bus. In such
situations it is mandatory that the rest of the bus stays on high level. Therefore it is required to solder a 8x 47k
resistor array to the bus (as seen in the picture).
Namco 06xx implementation and testing
The functionality is coded using VHDL on Quartus Web Edition. For further details on
the implementation, see the readme file in the file area
(to request access to the file area, take a look at the end of this page).
It was tested on several Namco boards instead of the original 06xx device, I didn't do
any long-run tests, but the boards start up correctly and I was able to play some rounds.
See below pictures of the replacement device "in action" and the actual status.
If you want to purchase such a TTL board, please contact Mike at fpgaarcade.com (see my
links section for further details).
| Board | Picture | Status |
| Galaga CPU (Namco) | ![]() | OK |
| Bosconian CPU (Namco) | ![]() | OK |
| Bosconian VID (Namco) | ![]() | OK |
| Dig Dug CPU (Namco) | ![]() | OK |
| Xevious CPU (Atari) | ![]() | NOK (test mode only) |
The only board not fully working yet is the Atari version of Xevious from Namco: test mode works fine, but the board
immediately resets in game mode. This will need further analysis by me. I have to say this board is in a quite bad
conditions when looking at the IC sockets, also the original 06xx IC worked only by using some contact spray on the
pins (after I pulled it out and in again). So maybe the issue is only electrical, not functional...
Source or Binary code delivery:
I can provide a binary distribution to program Mikes TTL replacement boards
or a complete Altera project including the VHDL code if you want to set it up on a different CPLD (or use it in a complete FPGA game).
CPLD utilization/statistics of actual project:
WELCOME
ABOUT Pin4
ARCADE
COMPUTING
CUSTOM-ICs
FPGA Coding
HOMEBREW
REPAIR logs
LAB-TOOLS
LINKS
HAM radio site



